2026年における量子AIの認知モデルと技術動向:ブリーフィング・ドキュメント
2026年1月22日 notebooklmで作成
2026年における量子AIの認知モデルと技術動向:ブリーフィング・ドキュメント
2026年は、量子コンピューティングが実験室の段階を脱し、実用化・商用化へと移行する決定的な転換点となります。特にAI分野において、量子力学の原理を統合した新しい「認知モデル」が、従来の大規模言語モデル(LLM)の限界を突破する鍵として浮上しています。本ドキュメントでは、提供された情報を基に、量子AIにおける主要な認知モデル、技術的ブレークスルー、およびその社会的影響について詳述します。
——————————————————————————–
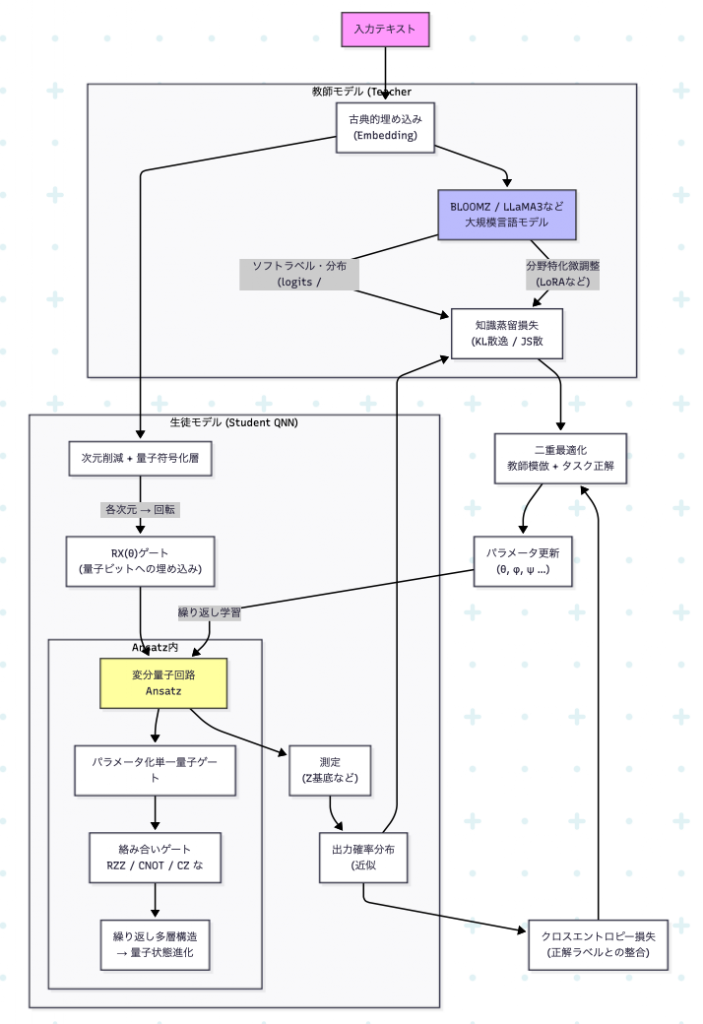
1. 量子AIの中核的な認知モデル:量子知識蒸留(QD-LLM)
量子AIの最前線では、巨大なLLMの「知能」を、効率的な量子回路に移植する**量子知識蒸留(Quantum Knowledge Distillation: QD-LLM)**という新たな認知・学習モデルが注目されています。
1.1 教師・生徒モデルの構造
QD-LLMは、膨大なパラメータを持つLLMを「教師(Teacher)」、少数の量子ビットで構成される量子ニューラルネットワーク(QNN)を「生徒(Student)」とする構造をとります。
構成要素 役割と特徴
教師モデル (LLM) BLOOMZやLLaMA3などの既存LLM。分野固有のデータで微調整(LoRA等)され、高度な意味理解を提供するが、計算コストが膨大。
生徒モデル (QNN) **変分量子回路(VQC)**を採用。わずか11量子ビット程度の小規模な回路で、LLMの出力分布を近似・再現する。
1.2 認知・データ処理のプロセス
QD-LLMにおける情報の認知・処理プロセスは、以下の3段階で行われます。
1. 古典・量子データ符号化層: 古典的なテキストベクトルを量子状態に変換します。埋め込み(Embedding)されたベクトルを全結合層で次元削減し、各量子ビットの回転角(RXゲート)として埋め込みます。
2. Ansatz(アンザッツ)設計: パラメータ化された量子ゲート(RY、RZ)と、量子ビット間の相関を生み出す絡み合いゲート(RZZ、CNOT)を多層的に配置し、複雑な意味情報を量子状態の進化として表現します。
3. 最適化(二重最適化): KLダイバージェンス(KL散乱)やJSダイバージェンスを用いて教師モデルとの差異を測定しつつ、クロスエントロピー(CE)によって正解ラベルとの整合性も確保します。これにより、生徒モデルは教師の「振る舞い」と「正解」の両方を学習します。

(Grok4とMermaidで作成)
——————————————————————————–
2. ハイブリッド型認知アーキテクチャの台頭
2026年のトレンドとして、量子コンピューターを単独で運用するのではなく、既存のスーパーコンピューター(古典コンピューター)と連携させる量子・古典ハイブリッド・アーキテクチャが支配的となります。
2.1 QPU(量子プロセッシングユニット)の役割
古典コンピューターにおけるGPUがグラフィックスやAI学習を担うのと同様に、量子プロセッサー(QPU)は「古典的手法では計算不可能な特定の複雑な問題」のみを担当するスペシャリストとして認知されます。
* 科学的・特定領域での優意性: 創薬における分子構造解析や金融のリスクモデリングなど、特定のタスクにおいて古典システムを圧倒する「特定領域での量子優意性」が実証されます。
* モジュール型設計: 小さな量子プロセッサーをネットワークで繋ぎ、性能を向上させるアプローチが実用化への現実的な道筋となります。
2.2 Googleの「マジック・サイクル」
Googleは、現実世界の課題解決が基礎的なAI研究のブレークスルーを促進し、それがさらに量子コンピューティングの進展を加速させるという**「マジック・サイクル(Magic Cycle)」**フレームワークを提唱しています。これにより、2027年以降と予測されていたマイルストーンの前倒しが期待されています。
——————————————————————————–
3. 技術的基盤:論理量子ビットとエラー訂正
量子AIが実用的な認知能力を維持するためには、計算エラーを克服する「質の高い」量子ビットが不可欠です。
* 物理量子ビットから論理量子ビットへ: 従来の「数の競争(物理量子ビット数)」から、エラー訂正技術を組み合わせて「絶対に間違えない完璧な兵士」を作り出す**論理量子ビット(Logical Qubit)**の質の競争へとシフトしています。
* IBMの進展:
* IBM Quantum Nighthawk: 120量子ビットを搭載し、従来より30%複雑な回路を実行可能。2026年末までに量子優意性の達成を目指しています。
* IBM Quantum Loon: フォールト・トレラント(耐故障性)計算に必要な全コンポーネントを実証。予定より1年早く、リアルタイム・エラー・デコードの高速化に成功しました。
* エラー訂正の効率化: 1つの論理量子ビットを作るために必要な物理量子ビットの比率(オーバーヘッド)を100未満に削減することを目指す動きが加速しています。
——————————————————————————–
4. 量子AIの社会実装と直面する課題
4.1 期待される応用分野
* 自律型エージェンティックAI: 量子AIの並列処理能力により、目標に対して自ら計画を立てタスクを処理する「AIエージェント」の自律性が飛躍的に向上します。
* サイバーセキュリティ: 量子コンピューターによる既存暗号(RSA等)の解読リスク「Q-day」に備え、**ポスト量子暗号(PQC)**への移行が金融機関等で本格化します。
* AI搭載ロボット: LLMと量子AIの融合により、人型ロボット(TeslaのOptimus、XPENGのIRON等)が抽象的な指示を理解し、複雑な作業を自律的に遂行できるようになります。
4.2 深刻なボトルネック:「ブレイン・チェーン」の問題
業界の成長を妨げる最大の要因として、ハードウェアの不足以上に、量子物理学、冷凍技術、システム統合、政策管理にわたる**専門人材の不足(ブレイン・チェーンの寸断)**が懸念されています。2026年には、この人材不足を補うために、AI自身が量子コンピューターの設計やデバッグを支援する「AIによるAIの育成」という循環構造が生まれます。
4.3 地政学とエネルギーのリスク
* 電力消費の増大: AIと量子コンピューティングの普及により、データセンターの電力消費は2030年までに2倍(約9,450億kWh)に達すると予測されています。
* 地政学的緊張: 量子センサーやエラー訂正システムなどの重要技術に関する輸出規制が強化され、技術能力がそのまま国家能力と見なされる「技術ナショナリズム」が激化します。
——————————————————————————–
5. 重要引用とインサイト
「量子コンピューティングは、今日のコンピューターでは完全に不可能な問題を解決するための鍵である。」 —— Google Research発表 (2025)
「物理量子ビットは頼りない神兵だが、論理量子ビットは彼らがチームを組み、誰かが間違えても周りが訂正することで生まれる『絶対に間違えない完璧な兵士』である。」 —— QNews技術解説
「量子AIのシミュレーション結果は、新しいクラスの『量子インスパイア型古典アルゴリズム』として、量子実機が未完成の段階でも古典ハードウェア上で優れた性能を発揮し始めている。」 —— QD-LLM研究論文
——————————————————————————–
まとめ
2026年の量子AIは、「QD-LLM」に代表される効率的な知識蒸留モデルと、古典・量子ハイブリッドシステムという極めて現実的な路線へと再調整(再キャリブレーション)されます。技術の誇大広告が剥がれ落ち、特定の科学的・産業的課題に対する「真の優意性」を証明する段階に入ります。企業や組織にとっては、計算資源が追いつかないとして見過ごしてきた課題を、この新たなツールで再評価することが急務となっています。
関連記事
-
-
意見の違いを乗り越えてチームをまとめる方法とは
Check2026年における量子AIの認知モデルと技術動向:ブリーフィング・ドキ …
-
-
調べてみよう! 人工地震
Check2026年における量子AIの認知モデルと技術動向:ブリーフィング・ドキ …
-
-
チームの連動の意識を 高める 2.ボールの軌跡を予測する。
Check2026年における量子AIの認知モデルと技術動向:ブリーフィング・ドキ …
-
-
本、音楽、映画
Check2026年における量子AIの認知モデルと技術動向:ブリーフィング・ドキ …
-
-
私のストーリー simpleなストーリー
Check2026年における量子AIの認知モデルと技術動向:ブリーフィング・ドキ …
-
-
人間中心のAI社会原則(案)の設立背景
Check2026年における量子AIの認知モデルと技術動向:ブリーフィング・ドキ …
-
-
実現の可能性を高める質問 彼のストーリー
Check2026年における量子AIの認知モデルと技術動向:ブリーフィング・ドキ …
-
-
言葉と力
Check2026年における量子AIの認知モデルと技術動向:ブリーフィング・ドキ …
-
-
的確な考え方のフレーム設定-フレームとは何か 籠屋邦夫さん
Check2026年における量子AIの認知モデルと技術動向:ブリーフィング・ドキ …
-
-
Customer: “ What for? ”; Marketer: “ Here is the answer.”
Check2026年における量子AIの認知モデルと技術動向:ブリーフィング・ドキ …
- PREV
- 原理宣言


